- Home
- Series Compensator (SC)
- Fixed Series Compensation
Fixed Series Compensation
TEIAS 400kV Kayabasi Substation SC Project

TEIAS is a national power transmission company in Turkey, with major transmission lines rated at 400kV. TEIAS has a total of 66,453km power transmission lines, 729 substations, 163,849 MVA transformer power and 12 interconnection lines with neighboring countries.
Kayabasi’s series of compensation stations was built more than 20 years ago, aiming to improve the transmission capacity, stability and reliability of the 400kV corridors of Kayabasi s/s - Kursunlu s/s, Kayabasi s/s - Baglum s/s and Kayabasi s/s -Deceko, to reduce loss and optimize power grids.
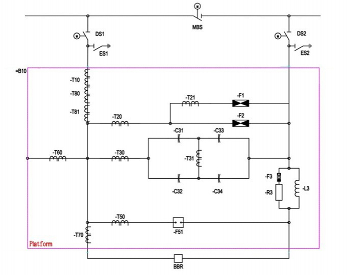
Due to their age, Kayasabi’s SCs needed to be replaced with new SC installations, including capacitor banks, MOVs, spark gaps, bypass breakers, platforms, C&P systems and other components.
For this project, RXPE delivered three sets of 400kV SCs. We removed all existing old SCs and replaced them with the new ones in the same locations.
TEIAS’ SC protection scheme was designed as a three-level scheme including MOV, spark gap and bypass circuit breaker. Assuming an external line fault occurred, the fault current will be bypassed by the MOVs, neither spark gaps nor circuit breakers are allowed to bypass, so that spark gaps and circuit breakers are allowed to bypass only in an internal line fault. This means the SC will be always operate with the exception of during internal line faults.

The capacitor bank, MOV, spark gap, damping circuit as well as the platform HV electronics are all installed on the insulated platform, while the C&P panels are located in the control room on the ground. Optic fiber links are used for communications to/from the platform HV electronics.
| Place | Rated Current(A) | Rated Capacity(Mvar) | MOV Energy(MJ) |
| Kayabasi-Kursunlu | 2000 | 396 | 26.8 |
| Kayabasi-Baglum | 2000 | 396 | 43.3 |
| Kayabasi-Deceko | 2000 | 396 | 54.9 |
Kayabasi’s SCs were successfully implemented in 2018, improving the TEIAS 400kV corridor’s power transmission capability and successfully resolved transmission bottleneck problems in the area, thus enhancing the power grid stability.


